Instance Verification Kit (IVK)
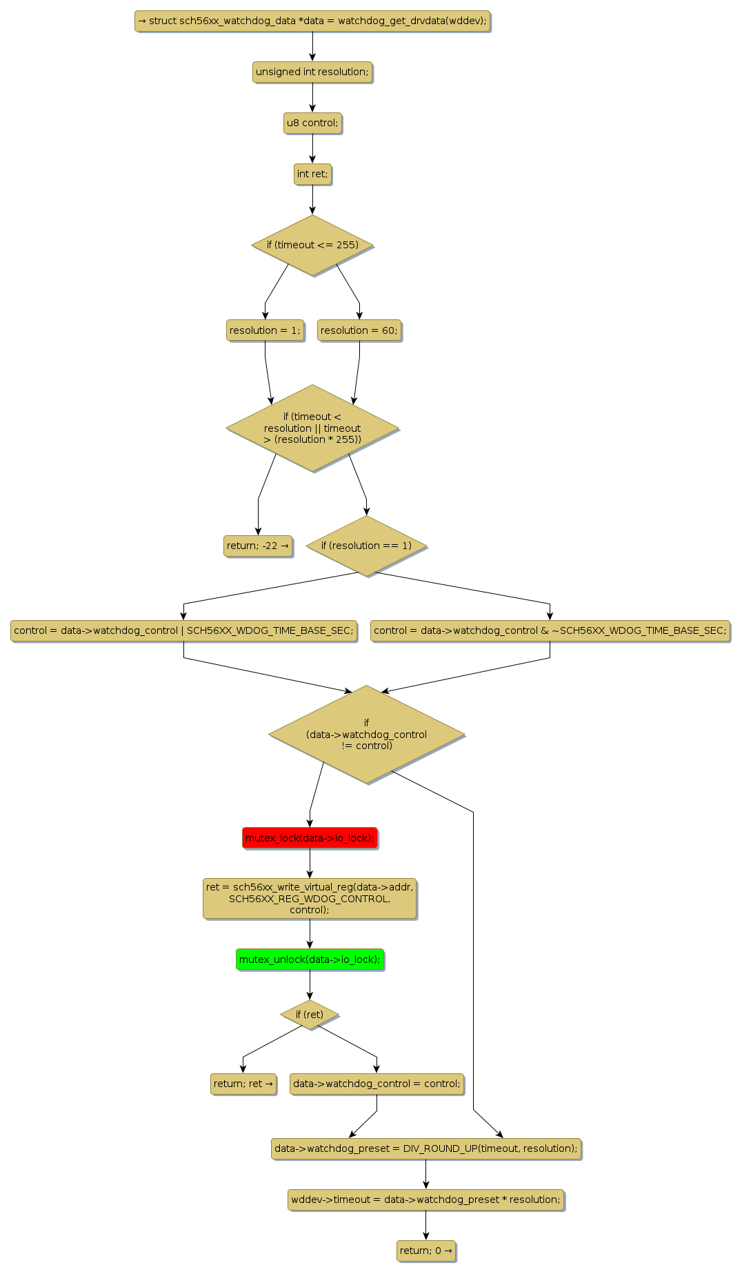
mutex lock @ [8270+26+/linux-3.19-rc1/drivers/hwmon/sch56xx-common.c]
Instance Signature: update_lock
|
The Matching Pair Graph:
|
|
Function Name
|
Control Flow Graph (CFG)
|
Events Flow Graph (EFG)
|
Source Correspondence
|
|
watchdog_set_timeout
|
|
|
[7685+20+/linux-3.19-rc1/drivers/hwmon/sch56xx-common.c]
|